Sistem Pemerintahan Negara Malaysia : Federasi, malaysia adalah federasi 13 negara bagian.

Sistem Pemerintahan Negara Malaysia : Federasi, malaysia adalah federasi 13 negara bagian.. Ibukotanya adalah kuala lumpur, sedangkan putrajaya menjadi pusat pemerintahan federal. Meskipun kedu negara tersebut bertetangga namun dapat kita lihat perbedaan yang nyata. Penggubalan ini merupakan garis panduan dalam sistem pemerintahan, pentabiran dan sistem politik dengan ini dapat memberi jaminan perlindungan kepada masyarakat atau rakyat. Sistem pemerintahan ini dikepalai oleh yang dipertuan agong sebagai kepala negara. Konsep demokrasi berparlimen raja berpelembagaan.

Semoga anda berjaya menjawab dengan cemerlang. Kepala negara dipegang oleh yang dipertuan agong. Sistem pemerintahan malaysia secara umum adalah monarki konstitusional. Perdana menteri ditunjuk oleh presiden, sedangkan para menteri diangkat oleh presiden atas saran perdana menteri. Sistem pemerintahan ini dikepalai oleh yang dipertuan agong sebagai kepala negara.

Bentuk Negara, Bentuk Pemerintahan, dan Sistem ...
Bentuk Negara, Bentuk Pemerintahan, dan Sistem ... from 3.bp.blogspot.com
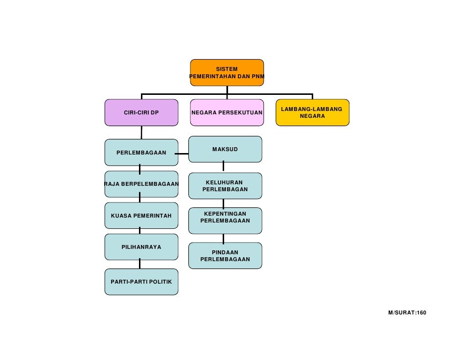
By cikgu manzaini bab 7 : Negara kita yang mengamalkan sistem pemerintahan demokrasi berparlimen mempunyai perlembagaan, raja berperlembagaan, parlimen apakah raja berperlembagaan? Negara malaysia mengamalkan demokrasi berparlimen & raja berperlembagaan. Sistem pemerintahan ini dikepalai oleh yang dipertuan agong sebagai kepala negara. Perbedaan sistem pemerintahan indonesia dan sistem pemerintahan malaysia. Konsep demokrasi berparlimen raja berpelembagaan. Baik malaysia maupun indonesia, pemimpin mereka memiliki masa jabatan yang sama yaitu 5 tahun. Ia dipilih setiap 5 tahun oleh sebuah lembaga bernama conference of ruler.

Sistem pemerintahan ini diterapkan oleh negara malaysia berdasarkan westiminster karena masih termasuk dalam jajahan inggris atau bekas koloninya pada saat zaman penjajahan.

Indonesia pernah mencoba menerapkan sistem pemerintahan parlementer tersebut pada periode. Keanggotaannya adalah seramai 69 orang. Dan perbandingan antara sistem pemerintahan antar negara dapat menjadi suatu acuhan mendasar. Malaysia merupakan negara asia tenggara yang berbatasan dengan indonesia, thailand, brunei, dan singapura. Parlementer [malaysia menganut sistem parlementer model westminster. Kepala pemerintahan eksekutif di malaysia dipimpin oleh seorang perdana menteri yang dipilih oleh kabinet. .rakyat d) bermaksud sistem pemerintahan beraja mengikut peruntukan dalam perlembagaan malaysia e) ydpa bertindak berdasarkan perlembagaan bunga raya melambangkan kebangsaan malaysia. Federasi, malaysia adalah federasi 13 negara bagian. By cikgu manzaini bab 7 : Kepala negara dipegang oleh yang dipertuan agong. Bentuk pemerintahan malaysia adalah monarki konstitusional, yaitu berupa. Kepala negara dipegang oleh yang dipertuan agong. 7.1.2 raja perlembagaan sistem pemerintahan berdasarkan peruntukan dalam perlembagaan malaysia.

Negara kerajaan yang diatur oleh konstitusional. Sistem pemerintahan ini diterapkan oleh negara malaysia berdasarkan westiminster karena masih termasuk dalam jajahan inggris atau bekas koloninya pada saat zaman penjajahan. 167) •sistem pemerintahan beraja mengikut peruntukan dalam perlembagaan malaysia. Negara kita yang mengamalkan sistem pemerintahan demokrasi berparlimen mempunyai perlembagaan, raja berperlembagaan, parlimen apakah raja berperlembagaan? .rakyat d) bermaksud sistem pemerintahan beraja mengikut peruntukan dalam perlembagaan malaysia e) ydpa bertindak berdasarkan perlembagaan bunga raya melambangkan kebangsaan malaysia.

E-Folio Pengajian Malaysia: Sistem dan Struktur ...
E-Folio Pengajian Malaysia: Sistem dan Struktur ... from 4.bp.blogspot.com
Malaysia merupakan negara asia tenggara yang berbatasan dengan indonesia, thailand, brunei, dan singapura. Negara kita yang mengamalkan sistem pemerintahan demokrasi berparlimen mempunyai perlembagaan, raja berperlembagaan, parlimen apakah raja berperlembagaan? Dan perbandingan antara sistem pemerintahan antar negara dapat menjadi suatu acuhan mendasar. Konsep demokrasi berparlimen raja berpelembagaan. Kepala negara dipegang oleh yang dipertuan agong. Sistem pemerintahan suatu negara pada umumnya akan memiliki satu sistem dan tujuan pokok yang sudah pasti, yaitu menjaga kestabilan negara yang bersangkutan. 167) •sistem pemerintahan beraja mengikut peruntukan dalam perlembagaan malaysia. Perdana menteri ditunjuk oleh presiden, sedangkan para menteri diangkat oleh presiden atas saran perdana menteri.

Sistem pemerintahan presidential merupakan sistem pemerintahan di mana kepala pemerintahan dan kepala negara dipegang oleh presiden dan pemerintah beberapa negara yang menggunakan sistem pemerintahan ini diantaranya kerajaan inggris, belanda, india, australia, serta malaysia.

Ketua kerajaan atau kepala pemerintahan dipegang oleh perdana menteri. Perbedaan sistem pemerintahan indonesia dan sistem pemerintahan malaysia. Dan perbandingan antara sistem pemerintahan antar negara dapat menjadi suatu acuhan mendasar. Sistem pemerintahan ini dikepalai oleh yang dipertuan agong sebagai kepala negara. Ibukotanya adalah kuala lumpur, sedangkan putrajaya menjadi pusat pemerintahan federal. Penggubalan ini merupakan garis panduan dalam sistem pemerintahan, pentabiran dan sistem politik dengan ini dapat memberi jaminan perlindungan kepada masyarakat atau rakyat. Salah satunya negara malaysia, sistem pemerintahan negara malaysia tentu sangat berbeda dari indonesia. Meskipun kedu negara tersebut bertetangga namun dapat kita lihat perbedaan yang nyata. Sistem pemerintahan dan pentadbiran negara malaysia 1. Sistem pemerintahan ini diterapkan oleh negara malaysia berdasarkan westiminster karena masih termasuk dalam jajahan inggris atau bekas koloninya pada saat zaman penjajahan. Baik malaysia maupun indonesia, pemimpin mereka memiliki masa jabatan yang sama yaitu 5 tahun. Sistem pemerintahan suatu negara pada umumnya akan memiliki satu sistem dan tujuan pokok yang sudah pasti, yaitu menjaga kestabilan negara yang bersangkutan. By cikgu manzaini bab 7 :

Ia dipilih setiap 5 tahun oleh sebuah lembaga bernama conference of ruler. Kepala negara dipegang oleh yang dipertuan agong. Ketua kerajaan atau kepala pemerintahan dipegang oleh perdana menteri. Ibukotanya adalah kuala lumpur, sedangkan putrajaya menjadi pusat pemerintahan federal. Federasi, malaysia adalah federasi 13 negara bagian.

PETA MALAYSIA : Profil, Letak, Sistem Pemerintahan ...
PETA MALAYSIA : Profil, Letak, Sistem Pemerintahan ... from www.abundancethebook.com
Salah satunya negara malaysia, sistem pemerintahan negara malaysia tentu sangat berbeda dari indonesia. Negara kita yang mengamalkan sistem pemerintahan demokrasi berparlimen mempunyai perlembagaan, raja berperlembagaan, parlimen apakah raja berperlembagaan? Ibukotanya adalah kuala lumpur, sedangkan putrajaya menjadi pusat pemerintahan federal. Apakah yang dimaksudkan dengan pilihanraya ? Perbedaan sistem pemerintahan indonesia dan sistem pemerintahan malaysia. Pilihanraya merupakan ciri penting sistem demokrasi berparlimen di malaysia. Sistem pemerintahan presidential merupakan sistem pemerintahan di mana kepala pemerintahan dan kepala negara dipegang oleh presiden dan pemerintah beberapa negara yang menggunakan sistem pemerintahan ini diantaranya kerajaan inggris, belanda, india, australia, serta malaysia. ydpa tidak boleh bertindak sendiri kecuali dalam hal tertentu yang.

7.1.2 raja perlembagaan sistem pemerintahan berdasarkan peruntukan dalam perlembagaan malaysia.

Sistem pemerintahan presidential merupakan sistem pemerintahan di mana kepala pemerintahan dan kepala negara dipegang oleh presiden dan pemerintah beberapa negara yang menggunakan sistem pemerintahan ini diantaranya kerajaan inggris, belanda, india, australia, serta malaysia. Kepala pemerintahan eksekutif di malaysia dipimpin oleh seorang perdana menteri yang dipilih oleh kabinet. Ia dipilih setiap 5 tahun oleh sebuah lembaga bernama conference of ruler. Sistem pemerintahan ini diterapkan oleh negara malaysia berdasarkan westiminster karena masih termasuk dalam jajahan inggris atau bekas koloninya pada saat zaman penjajahan. Federasi, malaysia adalah federasi 13 negara bagian. Dewan negara atau senat serta dewan rakyat atau dewan perwakilan rakyat. .rakyat d) bermaksud sistem pemerintahan beraja mengikut peruntukan dalam perlembagaan malaysia e) ydpa bertindak berdasarkan perlembagaan bunga raya melambangkan kebangsaan malaysia. Dalam sistem pemerintahan malaysia, negara malaysia merupakan sebuah negara federasi yang terdiri atas tiga belas negara bagian dan tiga wilayah persekutuan di asia tenggara. Kepala negara berwenang mengangkat perdana menteri (pm). Indonesia pernah mencoba menerapkan sistem pemerintahan parlementer tersebut pada periode. Malaysia merupakan negara asia tenggara yang berbatasan dengan indonesia, thailand, brunei, dan singapura. Sistem pemerintahan malaysia secara umum adalah monarki konstitusional. Pilihanraya merupakan ciri penting sistem demokrasi berparlimen di malaysia.

Related : Sistem Pemerintahan Negara Malaysia : Federasi, malaysia adalah federasi 13 negara bagian..